京都大学は令和7(2025)年10月1日付で、総合研究推進本部内に全学的な技術開発・技術支援体制を統括する新組織「技術部(英語名称:Kyoto University Office of Research Acceleration Technical Support Division、通称:KURA Tech)」を設置しました。
総合研究推進本部は、全学の研究推進にかかる総合的なマネジメントを担い、研究支援戦略の企画・実施などの役割を持ちます。他方、研究開発と技術革新は表裏一体をなします。技術革新なくして研究開発は成り立ちません。技術開発と技術支援を担っている200名を超える技術職員で構成される技術部を総合研究推進本部内に設置することによって、従来に比べて効果的な研究支援戦略を実現できると期待されます。
設置の背景と目的
これまで京都大学では研究支援体制の見直しを進めてきましたが、教員の多様な業務負担による研究時間の減少などの課題が残っていました。また、国立大学の法人化以降、技術職員の数は減少傾向にあり、個々の専攻や部局単位での技術開発・支援体制の維持が困難になっています。
この対策の一つとして、湊長博総長は研究遂行の支援にかかる要員を増員・拡充し、その雇用と運用を全学的に一元化する体制を整備する方針を示しました。技術部の設置もこの方針に沿ったもので、以下の目的を有します。
▼これまで各部局が個別に担ってきた技術職員の採用、配置、育成・評価といった業務を全学で一元的にマネジメントし、機動的かつ自律的に対処できる機能を備える。
▼教員が先端技術を活用した研究や新たな社会課題の発見・解決に専念できる環境を構築・運用し、研究力強化と教員の負担軽減に貢献する。
▼技術職員を全学で一体的に運用することで教員の研究時間を確保するとともに、個々の技術的専門性を高め、技術革新と研究開発との間で正のスパイラルの好循環を生み出す。
技術部の役割と期待される効果
総合研究推進本部技術部は、以下のミッションを担い、戦略的かつ専門的に対処することで研究力強化に貢献します。
▼技術開発・技術支援人材の全学一元管理
技術職員を含む技術支援人材の定員を全学的に一元管理します。
▼技術開発・技術支援人材の戦略的な配置と流動化
全学的な重点施策やニーズに応じた適切な人材配置・異動を可能にするため、部局やキャンパスの垣根を越えた連携・調整機能を確立します。
▼技術開発・技術支援人材の体系的な育成
採用から退職まで一貫したキャリアサポート体制を構築し、技術職員の勤務評価基準である「技術・技術支援レベル」に応じた研修を体系的に整備することで、技術開発力や技術支援力の底上げを図ります。
▼チームによる技術支援体制の整備
従来の属人的な技術支援体制を見直し、チームによる機動的な技術支援を推進します。安定した技術支援体制を構築するとともに、働き方改革にも配慮します。
技術部の設置によって技術支援業務の効率化と機動性が高まるとともに、優秀な技術職員の確保・育成が円滑に進むことで、教員は研究に集中できる時間が増えることも期待されます。また、技術職員の専門性に応じた適材適所の配置とキャリアパスの明確化により、全学的視野に基づく帰属意識とモチベーションの向上も見込まれます。

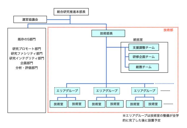
組織概要
*名称:総合研究推進本部技術部(通称:KURA Tech)
*設置日:令和7(2025)年10月1日
*設置場所:総合研究推進本部内
*組織構成:
[統括室]
全体を統括し、人事計画、採用、配置調整、評価などを担当
[技術室]
各部局の技術職員組織を再編し、労務管理や技術支援の調整を担う
[エリアグループ]
複数の技術室を束ねてエリア内の技術室や技術職員の連携を主導する(将来的に整備)

京都大学は、大学の重点施策などに機動的に対応して技術職員を最適に配置できる新組織を通じて、世界最高水準の研究環境と技術支援体制を整備します。また、技術職員の技術開発力を磨くことによって、さらなる研究力強化を目指してまいります。